Plan Estratégico

Misión
Formar y desarrollar líderes competentes, íntegros y con sólidos conocimientos teóricos y prácticos en economía y negocios, a través de nuestros programas de pregrado, postgrado y desarrollo ejecutivo; que sean actores influyentes en el país y el exterior. Contribuir en la creación de conocimiento relevante para la competitividad y desarrollo sostenible e inclusivo del país, en un ambiente de rigurosidad intelectual, excelencia académica y diversidad.
Visión
Ser de las principales fuentes de líderes en Economía y Negocios para el país y la región, siendo reconocida por su excelencia, prestigio y diversidad.
Objetivos estratégicos
Estudiantes
- Atraer y retener estudiantes de alto potencial, promoviendo la diversidad, equidad e inclusión
- Asegurar aprendizaje y desarrollo integral
Programas académicos
- Aseguramiento continuo de la calidad
- Realizar actualizaciones permanentes de programas y metodologías de enseñanza
- Lograr sinergias entre pregrado, postgrado y educación ejecutiva
Cuerpo académico y contribuciones intelectuales
- Mantener un cuerpo Académico de excelencia, destacada trayectoria y diverso
- Asegurar dotación óptima por áreas disciplinares
- Aumentar calidad, impacto y cantidad de contribuciones intelectuales
Vinculación con el medio
- Asegurar calidad y uso de convenios de intercambio
- Reforzar vinculación con egresados/as
- Promover alianzas estratégicas con organizaciones relevantes
- Potenciar cultura de Responsabilidad Social y Sustentabilidad Universitaria (RSSU)
Organización, gestión y recursos
- Asegurar estabilidad financiera de largo plazo
- Lograr excelencia operacional en servicios de apoyo
- Mantener y aumentar infraestructura de primer nivel
- Promover una dotación óptima, potenciando el desarrollo de carrera
Iniciativas estratégicas
Estudiantes
- Plan efectivo de promocion de programas
- Admisión especial pregrado. Ingreso prioritario de equidad de género
- Eficiencia en servicio de apoyo
- Coaching, mentoring y apoyo a estudiantes
Programas académicos
- Acreditación Nacional e Internacional
- Sist. AOL y Esfuerzos de Mejoramiento Continuo
- Nuevos programas, formatos y locaciones
- Coordinación pregrado-postgrado
- Iniciativas de doble grado
- Posicionamiento de programas
Cuerpo académico y contribuciones intelectuales
- Comité de contratación de académicos
- Unidad de investigación y plan de promoción FEN
- Asociarse con universidades de alto nivel y organizaciones académicas
- Iniciativa de igualdad de género
- Adjudicación de proyectos y fondos externos
Vinculación con el medio
- Plan anual de egresados
- Actualización del plan internacional
- Proyecto de colaboración UChile interfacultades
- Vinculación con distintos stakeholder
- Actividades de Responsabilidad Social y Sustentabilidad Empresarial
Organización, gestión y recursos
- Control de costos y diversificación de ingresos
- Master plan de infraestructura
- Actualización y fortalecimiento de sistema de información
- Implementación de indicadores de gestión
- Plan Estratégico RRHH
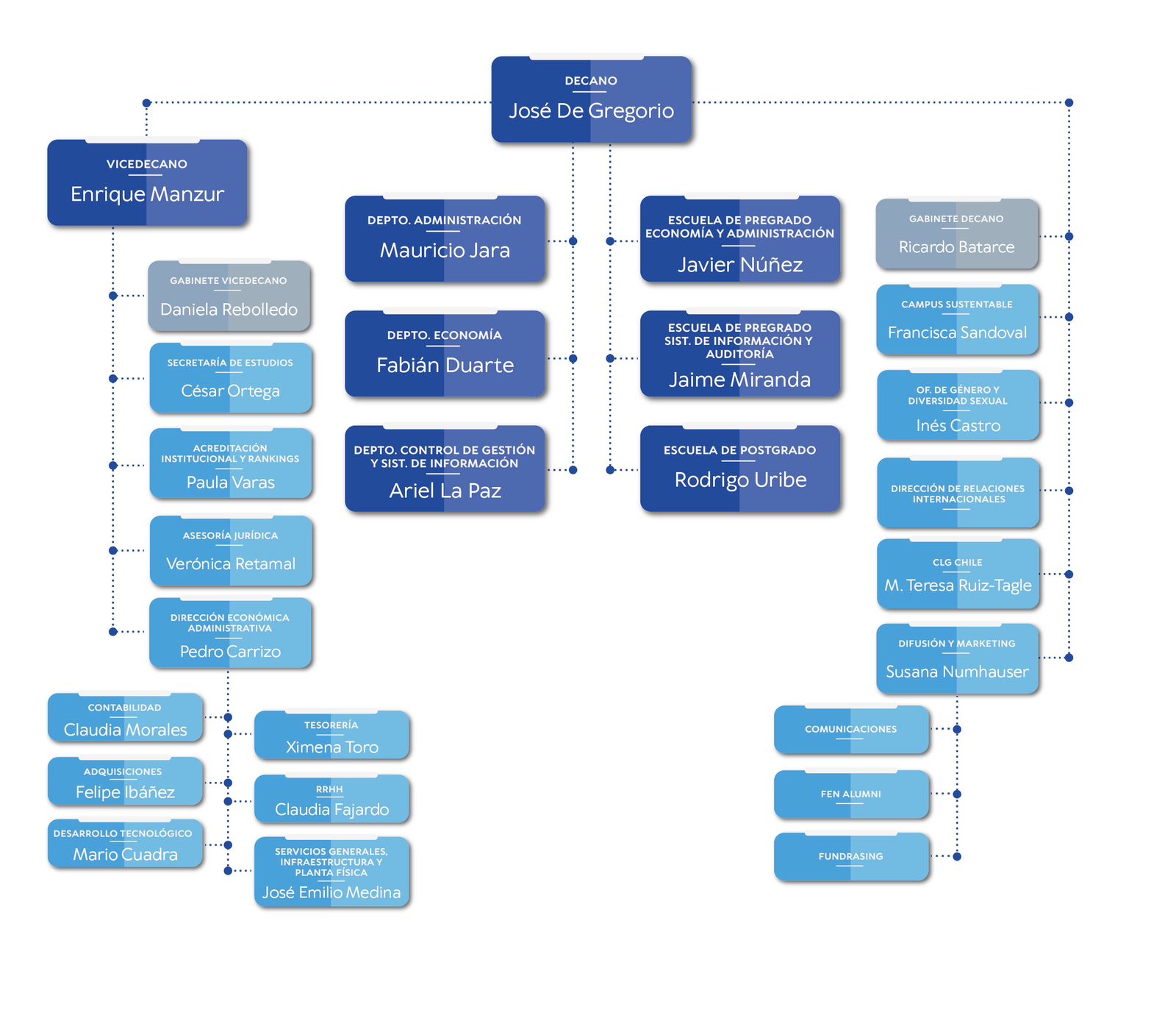
Organigrama
